Bmove – Soluções para mudança

Empresa

Porto Seguro

Função

UX/UI Designer

Plataforma

Aplicativo

Ano

2022

Introdução

O Bmove foi desenvolvido durante o curso de UX/UI da Digital House com o objetivo de facilitar todas as etapas de uma mudança residencial. A solução oferece serviços como orçamento da mudança, aluguel de caixas, contratação de transporte, serviços de limpeza e doação de móveis, tudo de forma integrada.

O projeto teve a duração de 6 meses e contou com a participação no meu time: Amanda, Cindy, Regiane, Rodrigo e Talita. Cada um exerceu uma função específica dentro do processo, colaborando para que o produto final atendesse às necessidades dos usuários de forma eficiente.

O processo

Pesquisa e Identificação do Problema

Entender o cenário atual das moradias e das mudanças residenciais foi o primeiro passo para desenvolver o Bmove. O objetivo era identificar como as pessoas estão morando hoje, quais são suas principais dificuldades ao se mudar e quais tendências surgiram nesse segmento nos últimos anos.

Realizamos uma pesquisa quantitativa com 214 respostas via Google Forms para entender o perfil dos usuários. Os dados revelaram que:

  • 29% das pessoas moram de aluguel
  • 34% possuem imóvel próprio
  • 31% herdaram a moradia
  • 6% vivem em moradia compartilhada.

    Além disso, descobrimos que muitas pessoas ainda possuem o desejo de adquirir um imóvel próprio, mas optam pelo aluguel devido à flexibilidade de poder mudar com mais facilidade.

Após finalizar a pesquisa quantitativa pensando em se aprofundar mais sobre o assunto e validar mais algumas descobertas, fizemos uma pesquisa qualitativa, dessa vez foram entrevistadas seis pessoas (três mulheres e três homens) via Zoom. Esses relatos ajudaram a entender melhor os desafios enfrentados durante uma mudança.

A pesquisa revelou as principais dores dos usuários:

  • Dificuldade em organizar a mudança – muitos serviços precisam ser contratados separadamente.

  • Falta de empresas de transporte confiáveis – usuários relatam problemas com danos a móveis e preços abusivos.

  • Descarte e doação de móveis – muitos não sabem o que fazer com itens que não levarão para o novo imóvel.

  • Gastos inesperados – a falta de um orçamento centralizado torna difícil prever o custo total da mudança.

dados do Quinto Andar e Loft, que mostrou que em 2018 e 2019, cerca de 8% dos brasileiros mudaram de casa, enquanto durante a pandemia (2020 e 2021), esse número saltou para 28%. Isso reforçou a necessidade de uma solução que facilitasse a mudança, visto que cada vez mais pessoas passaram por essa experiência nos últimos anos.

Para acessar o plano de pesquisa, clique aqui.

Benchmarking

Como é feito o monitoramento atualmente?

Para entender o que o mercado já oferecia e quais eram as principais soluções disponíveis, realizamos uma análise detalhada das empresas que atuam no setor de mudanças residenciais. O benchmarking nos permitiu identificar boas práticas e oportunidades de inovação, garantindo que o Bmove fosse uma solução realmente diferenciada.

Analisamos plataformas como Granero Express, Noli, GetNinjas e Lalamove, comparando os serviços que cada uma oferece no segmento de mudanças. Identificamos que, embora existam empresas especializadas em transporte e frete, nenhuma delas centraliza todos os serviços necessários para uma mudança completa em um único lugar.

 

Essa pesquisa nos ajudou a definir funcionalidades essenciais para o Bmove que os concorrentes não ofereciam tudo em um mesmo lugar, como por exemplo:

  • Pagamento centralizado,
  • Aluguel de caixas reutilizáveis,
  • Intermediação de doações de móveis
  • Serviços complementares como limpeza pós-mudança.


Com isso, conseguimos estruturar um produto que não apenas simplifica o processo de mudança, mas também reduz os principais pontos de dor dos usuários, oferecendo uma experiência mais fluida e integrada.

Para garantir que o Bmove realmente atendesse às necessidades do público-alvo, criamos personas baseadas nos dados coletados durante as entrevistas aprofundadas. Essa etapa foi essencial para compreender melhor os comportamentos, dores e objetivos dos usuários, permitindo direcionar o design e as funcionalidades do aplicativo de forma mais assertiva. Ao representar diferentes perfis de usuários, conseguimos antecipar desafios reais e estruturar uma experiência mais fluida e eficiente para quem precisa organizar uma mudança.

Construção de personas para representar os principais perfis de usuários:

Personas

Ana Paula – Profissional que precisa organizar a mudança de forma prática e econômica.

Sílvio Andrade – Motorista autônomo que busca mais clientes e pagamentos justos.

Mapa de empatia e Canvas de Proposta de valor

Durante a etapa de concepção da solução, utilizei ferramentas como o Mapa de Empatia e o Canvas de Proposta de Valor para aprofundar ainda mais a compreensão das necessidades dos usuários.

O mapa de empatia ajudou a identificar o que os usuários sentem, pensam, falam e fazem no momento da mudança, revelando aspectos emocionais e comportamentais importantes. Já o canvas de proposta de valor foi fundamental para alinhar as expectativas dos usuários com os serviços oferecidos pelo Bmove, garantindo que cada funcionalidade estivesse conectada a uma dor ou necessidade real. Essas ferramentas foram essenciais para orientar as decisões de design e tornar a solução mais relevante e centrada no usuário.

Ideação 💡

Estruturação da Solução

Após finalizarmos o Mapa de Empatia e o Canvas de Proposta de Valor, entramos na fase de ideação, momento em que as informações coletadas ganharam forma e começamos estruturar a proposta do Bmove.

Essa combinação de insights e ferramentas permitiu visualizar de forma clara quais funcionalidades realmente fariam diferença para os usuários. A ideia foi conectar todas essas descobertas a uma solução prática, que atendesse os usuários de ponta a ponta em sua jornada de mudança.

Funcionalidades principais:

  • Agendamento de mudança – Cotação e contratação de serviços em poucos passos.

  • Aluguel de caixas – Opção sustentável para reduzir desperdício na mudança.

  • Serviços de limpeza – Contratação facilitada de profissionais confiáveis.

  • Doação de móveis – Conexão direta com ONGs e instituições sociais.

  • Pagamento centralizado – Maior segurança e praticidade para o usuário.

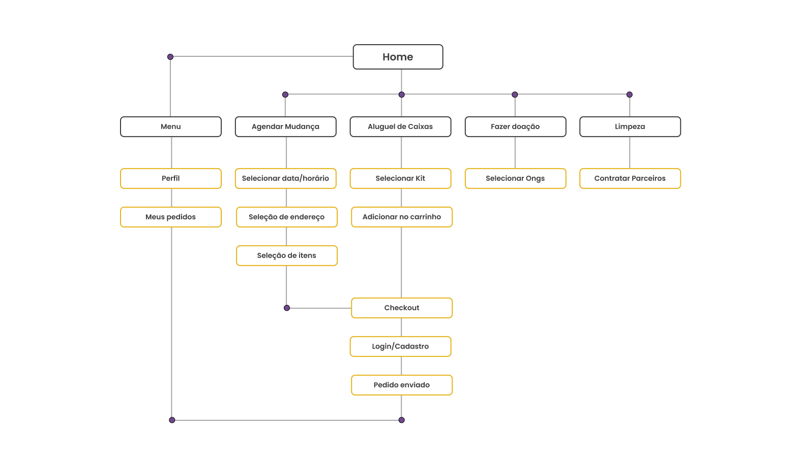
Arquitetura de informação

Essa etapa foi essencial para estruturar o conteúdo do aplicativo e garantir que os usuários encontrassem facilmente o que precisavam. Com base nas necessidades identificadas nas pesquisas e entrevistas, organizei a hierarquia de informações e defini os caminhos de navegação mais eficientes.

Wireframes

Os wireframes são representações visuais simples da interface que ajudam a estruturar o layout e os elementos principais de cada tela.

Essa etapa economizou tempo no desenvolvimento e evitou retrabalhos, permitindo refinar as ideias de forma mais rápida e eficiente antes de aplicar o visual final no protótipo.

Style Guide

O style guide teve um papel fundamental para garantir a consistência visual do Bmove em todas as telas do aplicativo. Nele, defini cores, tipografia e ícones que traduzem a proposta do projeto de forma clara e moderna.

Cores

As cores do Bmove foram escolhidas para transmitir confiança, praticidade e acessibilidade.

Para criar variações que funcionassem bem em diferentes contextos da interface, definimos três tons de cada cor – versões light, default e dark. Essa abordagem trouxe mais flexibilidade ao design, garantindo contraste adequado, acessibilidade e harmonia visual em todas as telas

  • Cores principais:

    • Roxo (#654181) – Sensação de confiança e inovação.

    • Amarelo (#E9B80C) – Representa praticidade e energia.

Logo

A identidade visual do Bmove também se reflete no logo, que une dois elementos centrais da proposta: uma caixa e uma abelha. A caixa representa o universo das mudanças, remetendo ao empacotamento e transporte de pertences, enquanto a abelha simboliza organização, agilidade e trabalho em equipe

Interface

Todas as telas foram prototipadas considerando a jornada do usuário, com foco em praticidade e acessibilidade. A seguir, estão algumas telas do app que mostram como o usuário pode navegar pelos serviços e concluir sua mudança de forma simples e organizada.

Protótipo navegável

Após a criação dos wireframes e do protótipo de alta fidelidade, desenvolvi um protótipo navegável para simular a experiência real de uso do app. Essa etapa foi essencial para validar o fluxo, testar a usabilidade e visualizar como as interações aconteceriam na prática antes da fase de desenvolvimento.

Teste de Usabilidade

Metodologia

Para validar a experiência dos usuários com o Bmove, realizamos um teste de usabilidade com 4 participantes, nos dias 27, 28 e 29 de maio de 2022, de forma remota via Zoom. A moderação foi feita por mim e Amanda, com observações de Cindy e Talita, e tabulação de dados por Regiane e Rodrigo.

Utilizamos a plataforma Maze para aplicar as tarefas diretamente no protótipo e a metodologia SUS (System Usability Scale) para avaliação da experiência. O questionário SUS contou com 10 perguntas de avaliação em escala, buscando medir a usabilidade percebida pelos usuários.

Tarefas Realizadas

Os participantes foram convidados a realizar três tarefas principais:

  1. Fazer um orçamento de mudança;

  2. Editar um orçamento existente;

  3. Buscar um serviço de limpeza.

Essas tarefas simularam situações reais que o usuário enfrentaria ao utilizar o aplicativo.

Resultados

A média da avaliação SUS foi de 74,5, o que representa uma experiência classificada como “Boa”. As interações no Maze permitiram analisar cliques, mapas de calor e fluxos de navegação.

Link do relatório do teste de usabilidade

Principais feedbacks

  • Ajustar nomes de botões e hierarquia de ações (ex: “Salvar orçamento” vs “Pedir mudança”);

  • Melhorar a navegação entre os passos do orçamento;

  • Incluir informações adicionais no resumo (ex: quantidade de caixas, formas de pagamento);

  • Tornar mais intuitiva a escolha de serviços como limpeza ou montagem de móveis;

  • Incluir diferenciação visual entre horários disponíveis e indisponíveis.

Próximos passos

Com base nos insights, partimos para ajustes no protótipo, melhorias na navegação e estrutura das telas e planejamos um novo ciclo de testes para validar a versão revisada do produto.

    • Desenvolvimento do protótipo navegável no Figma.

    • Realização de testes de usabilidade para validar a eficiência do fluxo e a clareza da interface.

Conclusão

O Bmove nasceu para solucionar um problema real enfrentado por muitas pessoas: a complexidade e o estresse de uma mudança residencial. Através de pesquisas e testes, desenvolvemos um produto intuitivo e eficiente, que centraliza todos os serviços necessários para tornar o processo mais simples e organizado.

Ao longo do projeto, vivenciei aprendizados valiosos tanto no aspecto técnico quanto humano. O trabalho em equipe foi essencial para o sucesso da solução. Aprendemos muito uns com os outros, respeitando a pluralidade de experiências, repertórios e pontos de vista de cada integrante do time. Amanda, Cindy, Regiane, Rodrigo e Talita contribuíram ativamente para que o resultado final refletisse não só as dores dos usuários, mas também nossas visões complementares como designers em formação.

Tivemos a oportunidade de apresentar o projeto para a banca da Digital House e também para representantes da Porto Seguro, patrocinadora do curso. O Bmove foi muito bem avaliado, o que reforçou o valor da solução desenvolvida e validou os esforços do grupo.

Se você tem interesse em desenvolver o projeto ou conhecer mais sobre ele, fique à vontade para me chamar no LinkedIn!

🔗 LinkedIn: https://www.linkedin.com/in/jhonnyeustaquio/